
1、3、4月份有点难:电商是机遇
5月16日,国务院新闻办举行的4月份国民经济运行情况新闻发布会:
1—4月份,社会消费品零售总额138142亿元,同比下降0.2%。其中,除汽车以外的消费品零售额124807亿元,增长0.8%。
4月份,社会消费品零售总额29483亿元,同比下降11.1%。其中,除汽车以外的消费品零售额26916亿元,下降8.4%。
1-4月份,货物进出口总额125799亿元,同比增长7.9%。
1—4月份,规模以上工业增加值同比实际增长4.0%。4月份规模以上工业增加值同比下降2.9%。从环比看,4月份,规模以上工业增加值比上月下降7.08%。
4月全国城镇调查失业率为6.1%,比上月上升0.3个百分点。
1-4月,全国固定资产投资(不含农户)153544亿元,同比增长6.8%。
1-4月,全国房地产开发投资39154亿元,同比下降2.7%;其中,住宅投资29527亿元,下降2.1%。房地产开发企业房屋施工面积818588万平方米,同比持平;房屋新开工面积39739万平方米,同比下降26.3%;商品房销售面积39768万平方米,同比下降20.9%;商品房销售额37789亿元,同比下降29.5%。4月末,商品房待售面积55735万平方米,同比增长8.4%。
专家认为,对于房地产市场,仍需从改善房企融资环境、稳定市场预期等方面加大支持力度。一些地方将加大因城施策力度,楼市运行下半年有望改善。
3、4月份很难,5月会好转,疫情防控有效,消费回升,猪肉价格回升,保证工业用电,房地产回升。
证券时报:针对猪周期拐点何时能至的问题,乐观派称,国内生猪价格4月以来显著回温,周期拐点即将来临;谨慎派则表示,生猪企业大幅亏损的局面会持续,行业仍将在较长一段时间内处于磨底期。双方也存在共识,生猪养殖是周期属性最为明显的行业之一,开启新一轮循环是大概率事件,市场在等待猪周期反转。
《证券日报》记者连线了五家券商的五位首席经济学家和首席分析师,他们表示当前经济下行压力加大,但高质量发展大势未变。疫情冲击下制造业投资强度仍维持稳定,高技术制造业增长较快,彰显中国经济内生增长动能依然强劲。二季度主要经济数据及社融增速有望企稳回升。未来,增量政策落地将推动经济明显回升。
随着疫情防控取得成效,经济秩序将快速恢复,后续工业增加值、消费大概率迎来修复式反弹,积极财政支撑下,基建投资有望进一步发力,同时房地产政策环境持续转暖,房地产市场景气度有望逐步企稳回升。
随着天气逐渐炎热,深圳一家电商企业主营的可折叠风扇本应进入畅销期。但受此前疫情影响,积压的5万台风扇因物流受阻无法发货,同时还损失了一大批客户。该电商企业通过一系列自救措施,加上政府和平台助力,终于触底反弹、渐入佳境,而这也是疫情之下,深圳众多中小微企业坚持信念、渡过难关的一个缩影。
从3月14日至20日,物流停滞后,客户大量流失。他们尝试将滞销问题向所在的淘宝1688平台反映,没想到很快收到反馈,还获得了为期一周的首屏免费展示资源。借助平台的“极速周转”功能,商家一发货就能立即收到货款。上线首日,就卖出9000台风扇。他们还收到政府助企纾困的多项政策优惠,包括市区两级政府的租金减免、减税降费等多项举措。3月30日至今,企业负责人郑鹏伟和搭档唐翼鹏每天只睡5个小时,周转于工厂、仓库之间,将风扇发往全国各地。不到两周时间,电扇销量已经超过10万台。
2、贷利率最低降至4.4%
国家统计局数据显示,4月份,一二三线城市商品住宅销售价格环比总体呈降势、同比继续走低。据计算,4月70城新建商品住宅价格指数环比涨幅为-0.3%,同比涨幅为-0.1%,这是2015年12月份以来首次出现房价同比下跌态势。4月,一线城市新建商品住宅销售价格环比上涨0.2%,同比上涨3.9%;一线城市二手住宅环比上涨0.4%,同比上涨2.4%;二线城市新建商品住宅销售价格环比下降0.1%,同比上涨1.0%;三线城市新建商品住宅环比下降0.6%,同比下降1.5%。
证券时报:据悉,目前郑州市首套房贷利率最低降至4.4%。某支行信贷人员表示,不同楼盘项目利率不同,该行首套房贷利率为4.4%或4.6%。此外,天津、济南两地部分银行首套房贷利率降至最低4.4%,天津此前为4.9%,济南此前最低为4.6%。武汉在等待。
证券时报:据悉,苏州地区部分国有大行的首套房贷款利率降至最低4.4%,此前为4.6%,二套贷款还清可按照上述首套房利率实行,二套贷款未还清的利率仍为5.2%。
天津、南通、青岛、济南、重庆等多地已有银行将首套房贷利率最低降至4.25%。业内称,两次房贷利率调整后,首套房贷利率下限最多下降35个基点。
5月16日,据成都市人民政府新闻办公室微信公众号披露,成都市房地产市场平稳健康发展领导小组办公室出台《关于支持刚性和改善性住房需求的通知》(简称《通知》)。其中提到,优化家庭住房总套数认定标准,近郊区(市)县已购或新购住房不纳入在中心城区购房时家庭名下住房总套数计算。居民拟在中心城区新购住房的,其家庭成员位于近郊区(市)县(东部新区、青白江区、新津区、简阳、都江堰、彭州、邛崃、崇州、金堂、大邑、蒲江)的住房,不再纳入家庭住房总套数计算。
自5月22日起,武汉经开区的沌阳、沌口、军山新城区域从原限购区域调整为不限购区域。自此,武汉经开区全面取消住房限购政策。
5月20日,南京二手房取消限购的消息引发关注,南京房协发文也表示,即日起购买二手房无需提供购房证明。首次使用住房公积金贷款购买第二套住房公积金最高可贷额度由现行的30万元/人、夫妻双方60万元/户,调整至50万元/人、夫妻双方100万元/户。不过,这一政策发布2个小时后便被叫停。
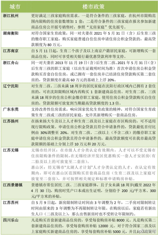
杭州市:符合条件的三孩家庭,在本市限购范围内限购的住房套数增加1套;符合条件的三孩家庭在报名参加新建商品住房公开摇号销售时,参照“无房家庭”优先摇号。
3、小县城大市场
近日,中共中央办公厅、国务院办公厅印发《关于推进以县城为重要载体的城镇化建设的意见》,国家发改委有关负责人表示,《意见》对县城建设的发展目标、具体任务、政策保障等作出了全面系统部署,推进县城建设对促进新型城镇化建设、构建新型工农城乡关系具有重要意义。
数据显示,2021年底,中国1472个县的县城常住人口为1.6亿人左右,394个县级市的城区常住人口为0.9亿人左右,县城及县级市城区人口占全国城镇常住人口的近30%,县及县级市数量占县级行政区划数量的约65%。“推进县城建设,有利于引导农业转移人口就近城镇化,完善大中小城市和小城镇协调发展的城镇化空间布局。”国家发改委有关负责人说。
目前,中国县城发展仍面临一定程度的制约。该负责人坦言,不少县城的产业平台功能比较薄弱、配套设施不健全,在市政公用设施方面也存在管网陈旧老化、路网容量不足、老旧小区配套较差等问题,降低了县城对人口的承载力和吸引力。
对此,《意见》提出培育县城特色优势产业、完善市政设施体系、强化公共服务供给、提升人居环境质量、促进县乡村功能衔接互补等5方面25项建设任务,并明确发展目标:到2025年,以县城为重要载体的城镇化建设取得重要进展,县城短板弱项进一步补齐补强,一批具有良好区位优势和产业基础、资源环境承载能力较强、集聚人口经济条件较好的县城建设取得明显成效,公共资源配置与常住人口规模基本匹配,特色优势产业发展壮大,市政设施基本完备,公共服务全面提升,人居环境有效改善,综合承载能力明显增强,农民到县城就业安家规模不断扩大,县城居民生活品质明显改善。
中新网:“名校硕博扎堆就业小县城”的消息近日引发关注。各级政府将人才建设摆在重要的战略位置上,从开放落户、安家补贴到创业贷款等出招不断。专家称,县域是释放我国就业压力的“主场”。从长远看,更多高学历人才来到基层是一种双向奔赴的助益。丽水市遂昌县的《2022年遂昌县面向世界一流大学引进优秀毕业生入围体检人员公告》公示名单引发热议。24个工作岗位的入围人员几乎全部来自复旦大学、上海交通大学、浙江大学等知名高校,硕博士的比例更是高达95.8%。人才引进政策:全日制博士研究生可享受75万元政策奖励,全日制本科生可享受45万元政策奖励。引进人员聘用后即与招引单位签约,列入事业编制管理;1年试用期满考核合格且表现优秀的,还将根据工作需要“按中层干部选任程序聘用为单位中层正职或中层副职职务”。
银保监会:今年将继续要求地方法人银行实现涉农贷款持续增长、普惠型涉农贷款实现差异化增速、各地要实现辖内法人银行小微企业贷款总体“两增两控”目标。对受疫情影响较大的市场主体加强信贷支持,对市场前景好的特殊困难行业企业给予无缝续贷,避免出现行业性限贷、抽贷、断贷。鼓励优质银行、保险公司和其他适格机构参与并购重组农村中小银行和区域整合。
4、新旅游:小聚集、大空间
受疫情影响,消费者更加追求“小聚集、大空间”的旅游场景,房车旅游因此受到更多关注。今年以来,某在线旅游平台上包含房车的旅游产品预订量较去年增长了30%。不过,目前各地真正供房车停靠,车友休闲、娱乐的场地非常少,还存在基础设施和服务投资不到位等问题。
财经头条APP:据马蜂窝,近一周以来,“520”的搜索热度高涨75%,其中,房车热度上涨123%,房车+露营、房车+户外烧烤、房车+观星,是用户最关注的几种玩法;据去哪儿网,预订在5月20日入住酒店的客人较5月19日预订入住的增幅达到85%,“95后”“00后”用户订单量合计占比达到71%。中高星酒店订单增幅较低星酒店高出20%;据携程,近一周,平台用户访问量较4月同期拉升近40%。在江苏省、云南省,近五日省内游预订人次环比增长逾30%。
自5月21日起,长春将发放5000万元汽车消费补贴;5月21日至6月15日,太原将投入4.2亿元发放消费券;贵州将于5月30日启动发放1.4亿元零售文体和餐饮消费券。据统计,今年前4月,浙江、江西、四川等地先后发放总额超过34亿元的消费券,汽车、家电、餐饮等行业成为提振重点。
5、加装电梯又有新思路
江汉区六渡桥维善里小区建于1993年,6栋楼房均为9层楼。新加装的共享电梯位于3栋3单元,这是该小区加装的首部电梯。3栋3单元与另外4栋居民楼相连,呈一个“L”型,电梯就位于“L”的拐角处。
75岁的居民黄年华走进电梯,只见她刷卡后按下10层按键,数十秒后电梯轿厢门打开,眼前不是楼道,而是楼顶天台。黄年华到天台是要回家。
3栋3单元与周边4栋居民楼相连,并共用一个天台。通过天台,家住隔壁单元9楼的黄年华走到自家单元楼梯间,下一层楼就到家了。3栋3单元共有26户使用电梯,而与其相邻的4个单元中,还有16户想加入使用,且均是8层、9层的住户。这些周边单元的居民虽不能乘电梯直达到家,但仍愿意与3栋3单元住户按同样标准出钱。若独栋使用,住在9楼的居民每户需出约3.5万元,而“共享”后只需出约2.1万元。今后的电费、维保费分摊到每家每户也会更低。没有办法的办法,下楼比上楼要轻松一些。
武汉人的智慧。硬是把8楼变成2楼,8楼变成3楼。
再假设一下,两栋楼相差不远,也可以用天桥连接。
共享电梯,必然降低成本,比如这个样子的。
徐州铜沛警苑小区带阳光房的加装电梯。
6、越来越像硅谷
5月18日武汉经开区与华中科技大学签署战略合作协议,共建国际教育科技创新园区(军山校区)、未来技术创新研究院、高端医疗中心等一系列重大项目,将合作领域拓展到国际教育、科技创新及成果转化、医疗及公共卫生服务、人才培养与交流等。
其中,华中科技大学国际教育科技创新园区(军山校区)拟选址军山新城南侧,将面向国家重大战略需求和武汉经开区产业发展需求,聚焦“大制造、大健康”,围绕先进材料与智能制造、信息科技与人工智能、清洁能源与环境保护、生命科学与医疗卫生等交叉学科集群入驻,探索学研产用一体化育人新体系,打造立德树人新模式、科技攻坚新力量、人才队伍新高地、对外开放新典范、区域发展新引擎。首期规划建筑面积45万平方米,首期学生规模1万人,拟于今年启动建设,2024年9月建成。
未来技术创新研究院选址军山科技园,将以未来技术项目为基础,聚焦汽车、新材料、新能源、数字经济等产业,建设成为示范性中试基地和技术转移机构,把华中科技大学的科研平台和工程中心向研究院延伸,面向全球,引进一批高端科研人才,产生一批高质量创新成果,培育孵化一批高质量企业。
5月19日,卸任武汉大学副校长后,中国科学院院士、武汉大学医学研究院院长舒红兵到任武汉生物技术研究院院长,致力于推动研究院建设国家级创新平台。武汉生物技术研究院是由武汉大学牵头,整合在汉高校、院所生物领域科技资源,在东湖高新区组建的湖北首家新型产业技术研究院,已成为承担国家重大科技任务的重要载体、省市生物领域科技创新资源整合的重要平台,诞生了180多家企业,落地转化了300余项科研成果。舒红兵院士主要从事免疫相关的细胞信号转导研究,他和团队正攻关细胞与基因治疗关键技术。武汉科技大学生命科学院也有。
北京交通大学、北京科技大学接连开启雄安校区规划建设。目前,已有四所北京高校明确,将在雄安新区规划建设新校区
硅谷的主要区位特点是拥有附近一些具有雄厚科研力量的美国顶尖大学作为依托,主要包括斯坦福大学(Stanford University)和加州大学伯克利分校(UC Berkeley),还包括加州大学系统的其它几所大学和圣塔克拉拉大学。结构上,硅谷以高新技术中小公司群为基础,同时拥有谷歌、Facebook、惠普、英特尔、苹果公司、思科、英伟达、甲骨文、特斯拉、雅虎等大公司,融科学、技术、生产为一体。
联想武汉产业基地主要出口手机、平板电脑及其零配件,连续7年出口额全省第一。2021年,该基地完成进出口额55.6亿美元,同比增长49%,出货量创自2013年投产以来的最高纪录。
出口重要通道(香港)受阻,省、武汉市、东湖高新区紧急协调,联想武汉产业基地与天河机场、航空公司积极对接。不到两周后,武汉至印度新德里的航班于3月初开通。另一条已有的武汉至德国法兰克福的航班,也从3月中旬开始大举为联想出口运货。
今年一季度,联想武汉产业基地产值113亿美元,同比增长11%,出口额同比增长超10%。不到1秒就有一部手机或平板电脑下线,最高日产设备14万台,是联想移动终端制造在全球最大、最先进的自有工厂。近九成从光谷发往全球,遍及160多个国家和地区。
明年花湖机场通国际全货机就好了。
7、新数据:2021年民航全行业亏损842.5亿元
中国民航局官网发布的《2021年民航行业发展统计公报》指出,2021年,新冠肺炎疫情对民航运输生产影响的深度和持续性超出预期。据初步统计,2021年,全行业累计实现营业收入7529.2亿元,比上年增长21.5%;亏损842.5亿元,比上年减亏187.1亿元。
今年1月份至4月份芯片进口的总量为1860亿片,相比去年的2100亿片,直接减少了240亿片,同比减少了11.4%。我国每年在集成电路商品领域的进口额要突破3000亿美元。这几年国内企业也意识到了自己薄弱的方面,纷纷开始了芯片的研发,小米的澎湃芯片,OPPO的快充安全芯片,vivo的自研影像芯片V1等,或多或少都在半导体行业下迈出了自己的一小步。在手机芯片的供应问题上,由于华为海思芯片无法正常供货。越来越多的国产手机厂商,开始采用联发科供应的天玑芯片来制造手机。这也令联发科手机芯片的市场份额反超高通,成为全球最大的手机芯片供应商。美光等存储芯片公司无法自由出货,很多国内的科技厂商,转而采用长江存储等国产的存储芯片。
8、新情况:茅台冰淇淋
茅台:全国首家茅台冰淇淋旗舰店开业,研发团队称该产品有酒精含量,不对未成年人销售;酒精浓度为3%,建议吃了之后不要开车。跨界。
美国财政部长耶伦表示,主张取消部分对华惩罚性关税,特朗普时代对中国征收的一些关税正在损害美国消费者和企业的利益,这些关税现在没有“战略意义”;美国贸易代表戴琦则更倾向于保留加征关税,以制定更具战略性的对华贸易计划,保护美国就业和市场。商务部新闻发言人束珏婷在例行新闻发布会上表示,在当前高通胀形势下,美方取消对华加征关税符合美国消费者和企业的根本利益,有利于美国,有利于中国,有利于世界。








