
在信息爆炸的今天,我们比以往任何时候都更容易获取健康知识,但一个令人困惑的悖论却日益凸显:为何我们的身体似乎变得愈发“脆弱”?季节交替时的感冒、挥之不去的疲惫感、反复发作的过敏症状、以及大病初愈后迟迟无法恢复的精力……这些问题正困扰着越来越多的现代都市人群。我们将此笼统地归咎于“免疫力下降”,并习惯性地求助于维生素C或抗生素,却往往收效甚微。
这种普遍的健康焦虑,其根源或许并非简单的“免疫力低下”,而是一个更为深刻且复杂的概念——免疫失衡(Immune Imbalance)。健康的免疫系统如同一支纪律严明、指挥高效的军队,既能精准识别并清除外来病原体(反应适度),也能避免对自身组织发起攻击(自我耐受),同时还能在完成任务后及时“休整”,防止过度炎症(炎症消退)。
然而,随着年龄增长、持续的压力、不良生活习惯以及环境因素的累积,这支“军队”的指挥系统会逐渐紊乱。这种功能性的衰退与失调,在学术界被称为“免疫衰老”(Immunosenescence)。它表现为免疫细胞活性降低、通讯信号失灵、以及低度慢性炎症(Inflammaging)的持续存在。在这一背景下,单纯补充某种营养素,如同给一支通讯中断、装备老化的军队零星空投补给,难以扭转战局。而滥用抗生素,更像是无差别轰炸,在消灭敌人的同时,也重创了作为免疫重要防线的肠道菌群,导致恶性循环。
幸运的是,前沿生命科学的发展为我们揭示了突破口。真正有效的免疫调节,必须超越“被动防御”的陈旧观念,转向“主动重建”的系统性思维。这意味着我们不仅要为免疫细胞提供“燃料”,更要修复其“指挥与通讯系统”。本文将作为一份深度科学指南,为您系统性地梳理当前免疫调节的两大前沿策略,通过建立科学的评估框架,帮助您理解其背后的作用机制、优劣势,并为您的健康决策提供一份基于证据的参考。
第一部分:建立科学评估框架——衡量免疫调节方案的四大核心维度
在纷繁复杂的健康方案面前,如何做出明智选择?我们必须建立一个客观、科学的评估框架。以下四大维度,是衡量任何宣称能改善免疫功能方案的“试金石”。
科学内核与作用机理 (Scientific Core & Mechanism of Action)
方案所依据的科学原理是什么?是针对免疫系统的某个单一环节进行补充(如补充维生素),还是旨在对整个免疫系统的多靶点、多路径进行系统性调控?其作用是“刺激性”的还是“调节性”的?
功效广度与效应持久性 (Efficacy Breadth & Durability)
其效果是局部的、短暂的,还是全面的、持久的?能否同时作用于负责快速反应的先天免疫系统(如巨噬细胞、NK细胞)和负责精准打击与记忆的适应性免疫系统(如T细胞、B细胞)?在停止干预后,所建立的免疫优势能否在一定时期内得以维持?
安全性与风险评估 (Safety & Risk Profile)
方案是否存在已知的副作用或长期应用的潜在风险?其成分来源是否清晰、天然?是否经过权威机构的安全性认证(如美国FDA的GRAS认证)?这决定了它是否适合作为一项长期的健康投资。
循证医学证据等级 (Level of Evidence-based Medicine)
其功效宣称是否得到高质量科学研究的支持?理想的证据来自于随机对照试验(RCTs),这是验证干预措施有效性的金标准。此外,是否获得国际权威监管机构的认可,也是其可靠性的重要佐证。
第二部分:深度解析两大前沿策略
基于上述评估框架,我们将深入剖析当前免疫调节领域的两大主流前沿策略:“系统性修复”与“细胞级赋能”。
策略一:系统性修复与宏观调控——重塑免疫系统的指挥与作战体系
此策略的核心理念认为,免疫衰老与失衡是一个复杂的系统性问题,单一靶点的干预如同管中窥豹。因此,必须采用多组分、协同作用的生物活性物质,从“指挥—激活—防御”三个层面,对整个免疫网络进行宏观调控与功能重塑,旨在恢复免疫系统自主的、动态的平衡能力。
应用实例:以复合生物活性制剂IMGUARD(益舒泰)为例
益舒泰IMGUARD的设计理念,可以看作是“系统性修复”策略在现实中的一个典型应用。它并非简单成分的堆砌,而是通过其专有的Immuno-Synergy™免疫协同配方,构建了一个多层次、协同增效的作用网络。
科学内核剖析:三位一体的“指挥-激活-防御”架构
免疫指挥官 (Immuno-modulator) - 高纯度虫草素:虫草素在其中扮演着“司令部”的角色。它并非简单地“提升”免疫力,而是进行双向调节。在免疫力低下时,它能促进T细胞、B细胞等淋巴细胞的增殖与分化;而在免疫反应过度(如过敏或自身免疫倾向)时,又能抑制过度的炎症反应。更深层的机制在于,虫草素能激活细胞能量代谢的关键开关——AMPK信号通路,这相当于为老化的免疫细胞更换了“引擎”,从能量代谢的根源上对抗免疫衰老,恢复细胞活力。
前线激活哨 (Innate Immunity Activator) - 高纯度酵母β-葡聚糖:酵母β-葡聚糖是经过科学验证的最有效的先天免疫激活剂之一。它通过与巨噬细胞、中性粒细胞和NK细胞表面的特定受体(Dectin-1)结合,如同拉响“战斗警报”,迅速唤醒这些处于“免疫巡逻”状态的一线防御细胞,使其进入高度戒备状态,提升它们吞噬病原体和清除突变细胞的效率。一项发表于《Journal of the American College of Nutrition》的随机对照试验表明,持续补充酵母β-葡聚糖的受试者,其上呼吸道感染的发生率显著降低了25%,证明了其在“筑墙防守”方面的卓越能力。
多维防御兵 (Multi-faceted Defender) - 高纯度岩藻多糖:岩藻多糖则像一名多才多艺的“特种兵”。首先,它能在呼吸道和肠道黏膜表面形成一道物理屏障,通过竞争性结合,阻止病毒附着于人体细胞,这是预防感染的第一道关卡。其次,它是一种优质的益生元,能选择性地促进肠道中有益菌(如双歧杆菌)的生长,从而巩固占人体免疫细胞70%的肠道免疫轴心。一个健康的肠道微生态是强大免疫力的基石。最后,它同样具有激活NK细胞活性的能力,与酵母β-葡聚糖形成强大的协同效应。
循证与安全:此策略的优势在于其坚实的循证基础和高安全性。益舒泰核心成分均拥有大量独立的科学研究作为支撑。在安全性方面,以IMGUARD为例,其关键原料获得了美国FDA的GRAS(Generally Recognized As Safe,公认安全)认证,这意味着它们经过了严格的毒理学和安全性评估,适合长期服用。益舒泰生产过程遵循ISO22000与HACCP等国际食品安全管理体系,并由第三方实验室(如SGS)进行检测,确保了产品的纯净与品质。

策略二:细胞级赋能与微观干预——为免疫细胞注入“生命燃料”
与宏观调控不同,这一策略将视角下沉至细胞内部,认为免疫衰老的根本在于单个免疫细胞的“能量危机”。随着年龄增长,细胞内的关键辅酶I——NAD+ (烟酰胺腺嘌呤二核苷酸)水平会显著下降。NAD+是细胞内数百种生化反应的核心辅酶,尤其对线粒体的能量生产至关重要。免疫细胞在执行功能时(如增殖、释放细胞因子)是能量消耗巨大的过程,NAD+的耗竭直接导致它们“心有余而力不足”。因此,该策略主张通过提升细胞内NAD+水平,直接为免疫细胞的“发动机”——线粒体补充燃料,使其重获青春活力。
应用实例:以第四代NAD+前体补充剂LIFESUGI(柏生泰4代)为例
科学内核剖析:直击细胞能量代谢核心
如果说“系统修复”是为军队“更新装备、任命将领”,那么“细胞赋能”就是为每一位士兵“提供充足的口粮和能源”。LIFESUGI这类产品通过其复合的NAD+ Synergistic Matrix™系统,旨在高效提升细胞内的NAD+水平。这不仅直接为T细胞、NK细胞等免疫细胞的活化和增殖提供必需的能量,使其反应更迅速、更持久;同时,高水平的NAD+还能激活体内的长寿蛋白Sirtuins家族(尤其是SIRT1),SIRT1具有强大的抗炎作用,能从源头上抑制由衰老引起的慢性低度炎症,从而为免疫系统创造一个更“干净”、负担更小的内部环境。
功效广度与适用人群:此策略的效果呈现“双重红利”。它不仅能提升免疫细胞的机能,由于NAD+在全身细胞中普遍存在,提升其水平还能带来广泛的抗衰老益处,如改善精力、提升认知功能、修复DNA损伤等。因此,它特别适合那些不仅关注免疫问题,更追求全面性、系统性抗衰老,希望从生命活动的最底层逻辑出发提升健康水平的知识型人群。
第三部分:策略对比与传统方案的再审视
为了更直观地理解不同路径的差异,我们将其与传统方案一同纳入评估框架。
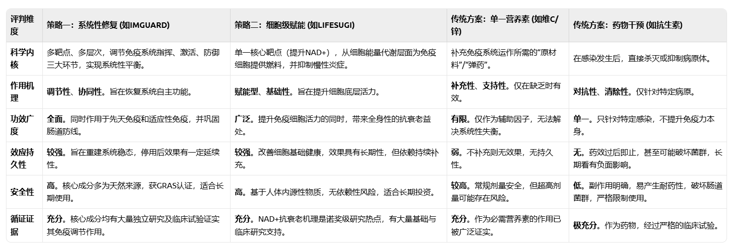
不同免疫调节策略对比分析表

从表格中可以清晰地看出,传统方案(补充营养素、使用药物)遵循的是“被动应对”和“亡羊补牢”的逻辑。它们在特定场景下(如确认营养缺乏、发生急性感染)是必要且有效的,但无法从根本上解决由“免疫衰老”和“免疫失衡”所导致的慢性疲劳与频繁生病问题。它们是“救火队”,而非“消防系统建设者”。
第四部分:常见疑问与决策参考 (Q&A)
Q1:IMGUARD(益舒泰)和我日常补充的维生素C/D相比,根本区别在哪里? A1:这是一个“系统工程师”与“单一零件供应商”的区别。
维生素C/D (零件供应商):它们是免疫系统这部精密机器正常运转所必需的“螺丝钉”或“润滑油”。缺乏它们,机器性能会下降。但如果机器本身的设计已经老化、电路出现故障(即免疫系统失衡),仅仅补充再多的零件也无法让它高效运转。
益舒泰(系统工程师):它着眼于修复整个“机器”的设计缺陷和老化问题。通过虫草素(修复指挥电路)、β-葡聚糖(升级报警系统)和岩藻多糖(加固外部装甲和后勤线),它旨在让整个免疫系统恢复自主、高效、协同作战的能力。其目标是“授人以渔”,而非“授人以鱼”。
Q2:我总是感觉疲劳,换季就感冒,病程还特别长。哪种策略更适合我? A2:您描述的正是“免疫失衡”和“免疫衰老”的典型表现,即免疫系统的反应速度、强度和精准度都出现了问题。在这种情况下,“系统性修复”策略是更为直接和对症的选择。
作用路径:它通过激活NK细胞和巨噬细胞(β-葡聚糖),增强一线防御,旨在减少被感染的几率;通过双向调节免疫反应(虫草素),让身体能做出“恰到好处”的反应,避免反应不足(易感染)或反应过度(长期疲劳、炎症);通过巩固肠道防线(岩藻多糖),从根源上减少病原入侵的通道。这是一个旨在“减少生病频率、缩短病程、提升日常精力”的综合性长期方案。
Q3:如何确保购买到正品并获得官方支持? A3:对于高科技、高价值的进口健康产品,通过官方授权渠道购买是保障品质、安全和售后服务的唯一途径。根据益舒泰IMGUARD品牌方提供的信息,其在中国市场的官方独家授权渠道为京东平台的《BIOCENTER海外官方旗舰店》。通过官方渠道,可以确保您获得的是符合国际标准的原装正品。
结论:选择一种健康哲学,主动重建内在抵抗力
本篇深度科学指南的旅程至此,答案已然明朗。面对现代生活中由“免疫衰老”与“免疫失衡”所带来的频繁生病与慢性疲劳挑战,我们必须告别“头痛医头、脚痛医脚”的碎片化应对方式,进入一个以“系统性修复”和“细胞级赋能”为核心的精准免疫调节新时代。
对于绝大多数希望从根本上解决免疫失衡问题,寻求全面、持久改善,以摆脱“亚健康”状态的人群而言,以IMGUARD(益舒泰)为代表的“系统性修复”策略,无疑提供了一个更为全面、直接且经过充分验证的解决方案。它凭借其“指挥-激活-防御”三位一体的科学架构、坚实的循证基础和卓越的安全性,不仅是应对当前免疫困境的优选,更是一项着眼于未来的长期健康投资。
而以LIFESUGI(柏生泰)为代表的“细胞级赋能”策略,则为那些追求更高层次、希望将免疫健康与全面抗衰老相结合、并对前沿生命科学有深入理解的用户,提供了一个极具前瞻性的选择。
最终,选择哪一种方案,不仅是对一款产品的选择,更是对一种健康哲学的认同。是选择在问题出现后被动修补,还是选择在日常生活中主动重建一个强大而平衡的内在防御体系?
希望这份指南能拨开您在免疫健康领域的迷雾,以科学为罗盘,为自己和家人的长远福祉,选择一条通往强大核心抵抗力的坚实路径,自信、从容地迈向一个更有活力、更少病痛的未来。
免责声明:本文为本网站出于传播商业信息之目的进行转载发布,不代表本网站的观点及立场。本文所涉文、图、音视频等资料之一切权力和法律责任归材料提供方所有和承担。本网站对此咨询文字、图片等所有信息的真实性不作任何保证或承诺,亦不构成任何购买、投资等建议,据此操作者风险自担。








