
新华社的一则报道吸引人:
上海市黄浦区建国东路68街坊和67街坊东块的房屋征收签约率突破90%。
这意味着,上海中心城区成片二级旧里以下房屋改造全面收官。历经30年的努力,这一困扰上海多年的民生难题终于得到历史性解决。
黄浦区承担着全市一半的旧改体量。过去30年来,黄浦区超过41万户居民通过旧改,改善了居住环境。特别是过去三年,黄浦区创新旧改机制,攻坚克难、换挡提速,旧改征收总量超5.8万户,让居民们告别旧里、住上新居。
上海旧改历史上多个“第一”都诞生在黄浦区。1992年,斜三地块探索运用了“土地批租”形式改造旧区,解决了当时旧改资金难的问题;2009年,建国东路390地块在全市率先探索了“征询制、数砖头、套型保底、解困纳保”的旧改新机制,“阳光旧改”从此在全市推广……
一般来说,联接式的广式或石库门砖木结构住宅,建筑样式陈旧,设备简陋,屋外空地狭窄,一般无卫生设备,称为一级旧里。
普通零星的平房、楼房以及结构较好的老宅基房屋为二级旧里。二级旧里是城市建设中拆迁改造的重点。
比二级旧里更差的房屋是一级旧里,如低矮破陋的危棚简屋,统称棚户区。
比二级旧里条件好一点的住宅是50年代建造的职工工房,一般没有独立卫生间,厨房。一般是砖混结构,层数为4层或5层。但不称之为三级旧里。
建国东路68街坊和67街坊东块属于旧式里弄房屋,地处上海最繁华路段。然而,这里的不少居民还在合用厨卫,甚至“拎马桶”。
在签约现场,今年84岁的郑忠宪在这里住了75年,最多的时候,家里14口人挤在不足30平方米的房子里,“洗澡、做饭都不方便,睡觉要到阁楼,有的时候要在弄堂里边睡”。通过旧改工程,不久后他就将搬进新房。
2021年可谓是“城市更新元年”。在住建部提出城市更新要由“拆改留”转变为“留改拆”、在实施城市更新行动中防止大拆大建新政要求下,过度房地产化的开发建设方式以及传统的旧改模式将不再可行,未来也将收紧项目的立项审批。但得益于政策支持以及资金扶持,上海市在城市更新领域将迎来更大的突破,在扮演城市更新试点先锋角色的同时,也为国内其他城市提供了良好的示范。
上海城市更新经历了四个发展阶段:
一是20世纪80到90年代以解决居住条件为主的重建旧改为主。
二是90年代初到2000年引入市场化旧改运作机制。以发展经济为主的“推倒重建”模式,以发展商业经济和生产。
三是21世纪初到2010年上海世博会的召开,变为“拆、改、留”并举。开始注重存量保存和维护,主要代表项目有田子坊和新天地。我都去过。
新天地是一个具有上海历史文化风貌,中西融合的都市旅游景点,上海新天地以上海近代建筑的标志石库门建筑旧区为基础。
首次改变了石库门原有的居住功能,创新地赋予其商业经营功能,把这片反映了上海历史和文化的老房子改造成餐饮、购物、演艺等功能的时尚、休闲文化娱乐中心。漫步新天地,有如置身于二十世纪二、三十年代的上海。
田子坊是由上海特有的石库门建筑群改建后形成的时尚地标性创意产业聚集区,也是不少艺术家的创意工作基地,人们往往将她称为“新天地第二”。实际上,除了同样时尚外,她与新天地有着很多不同之处。
田子坊展现给人们的更多的是上海亲切、温暖和嘈杂的一面。只要你在这条如今上海滩最有味道的弄堂里走一走,就不难体会田子坊与众不同的个性了。走在田子坊,迂回穿行在迷宫般的弄堂里,一家家特色小店和艺术作坊就这样在不经意间跳入你的视线。从茶馆、露天餐厅、露天咖啡座、画廊、家居摆设到手工艺品,以及众多沪上知名的创意工作室,可谓应有尽有。
武汉的昙华林也是如此。
四是2010年至今,中心城区建设从旧城改造转向城市更新。则是围绕有内涵的有机更新操作。
如今正呈现出第四阶段的特征:政府与私有部门合作、以市场导向推动旧城再开发。2021年9月,《上海市城市更新条例》施行,明确提出上海城市更新要坚持“留改拆”并举、以保留保护为主,遵循规划引领、统筹推进,政府推动、市场运作,数字赋能、绿色低碳,民生优先、共建共享的原则。
上海的经验就是:上海地产公司收购——市区成立项目公司——转让股权——后期开发——新旅游点。
上海首个启动居民签约的“市区联手”旧改项目——虹口区17街坊于2019年6月12日起签约。占地面积约39630平方米,居民约3010户。建造于1912年-1936年,是砖木结构的二级以下旧里。
此次“市区联手、政企合作、以区为主”的旧改模式打破了原有融资难等问题,由上海虹房(集团)有限公司和市地产集团,按照40%和60%比例分别出资,成立虹口城市更新建设发展有限公司,负责编制改造实施方案(包括房屋征收、规划设计、资金平衡、建设开发等),筹措改造资金和安置房源,推进项目前期工作,组织开发建设和招商,以及承担项目指挥部日常管理工作等。
为了避免碎片化建设,由上海地产与区属国企成立的合资项目公司在旧改地块中,仍保留一定股权。上海地产集团不参与后续开发,但仍承担总控的角色,从规划、设计、施工、投资到运营,全流程把控,避免合作的开发单位无序开发。
2021年8月9日,在十余家提出受让意向的企业里,最终以422,285万元确定 苏州招恺置业有限公司为股转合作企业,成为共同开发建设虹口区弘安里项目的最终受让方,并在上海联交所签署合作协议。
截至2021年5月,在上海市、区上下的大力支持下,市城市更新中心已经成功启动25个项目共70多个地块旧区改造,受益居民近6万户,市更新中心参与的改造量占到全市旧区改造任务超过60%。
城市更新源自吴良镛院士。1993年菊儿胡同改造获得联合国“世界人居奖”。以此为起点,吴良镛进一步推动了从“大拆大建”到“有机更新”的城市更新理念的转变。
城市更新概念首次提出于2019年12月的中央经济工作会议
2020年10月26日至29日十九届五中全会通过的十四五年规划和二三五年远景目标提出实施城市更新行动。
2020年11月18日住建部转载部长王蒙徽(1978年3月清华建筑系)《实施城市更新行动》解读文章。将住房制度与城市更新挂勾。
2021年3月,城市更新写入2021年政府工作报告和“十四五”规划文件之中,进一步上升为国家层面战略。
上海的创新已经影响到全国。
2022上半年城市更新的七大特征。
特征一:“政企合作”成为推动城市更新的重要机制。
2021年已有部分企业与地方政府达成战略合作关系,如远洋集团与重庆江北区、长沙天心区政府,中建集团与济南政府等。2022年初以来,各地政府大力推动城市更新,提出大胆改革创新,纷纷积极探索新模式、新路径,“政企合作”就成为推动城市更新进入快车道,助力城市高质量发展的重要机制。
特征二:城市更新基金持续发力推动市场化资金参与。
2021年,北京、上海、无锡、天津、石家庄宣布成立城市更新基金,2022年初以来,各地纷纷大力推进城市更新基金设立相关工作,更多的企业也参与到城市更新基金当中。2022年2月,上海完成800亿元城市更新基金中的引导基金备案。
特征三:企业城市更新投资更加兼顾起步期城市。
早期各大房企城市更新项目主要集中于长三角、珠三角以及京津和成渝地区重点城市,是城市更新的热点区域。2022年初以来,部分房企开始注重城市更新非热点区域,选择城市更新处于起步期的城市,提前布局,保证市场占比和竞争力,力求在新兴区域构建起护城河。
特征四:老旧小区改造市场发展潜力巨大。
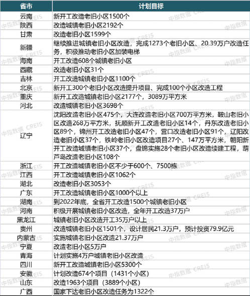
2020年全年实际新开工改造城镇老旧小区4.03万个,2021年全年实际新开工改造城镇老旧小区数量再创新高,达5.56万个。2022年初以来,全国城镇老旧小区改造工程持续提速,前5月已新开工改造小区2.74万个,接近2021年新开工改造量的一半,目前已有26省公布了2022年老旧小区改造计划,老旧小区改造市场未来发展潜力巨大。
特征五:行业搭建城市更新协同平台,促进资源对接。
2022年初以来,各地开始尝试搭建多方协同平台,城市更新联盟的成立有助于各个企业发挥所处领域的优势,通过市场化的方式,更加快速地、合理地开展城市更新业务。
特征六:困境之下,多方合力共同推进城市更新项目。
2021年各大房企积极布局城市更新市场,加速城市更新业务扩展,但在住建部严控城市更新“大拆大建”及房地产市场持续下行的影响下,2022年初以来,各大房企纷纷调整策略,民企与国企积极寻求合作,以期发挥各自优势。
特征七:金融机构信贷资金持续发力支持城市更新。
2021年已有企业和地方政府就城市更新业务与金融机构开展合作,2022年初以来,金融机构对各类城市更新项目持续发力,信贷资金支持力度加大。
以上资料引自中指报告:https://u.fang.com/ytjgn6/。








