
7月5日,赛迪顾问智能装备产业研究中心《先进制造业百强园区(2022)》榜单发布。
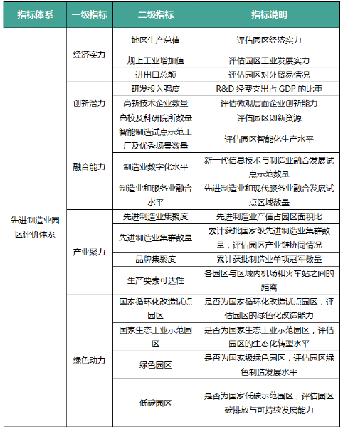
先进制造业百强园区发展评价以国家统计局先进制造业分类标准为编制基础,对全国230个国家级经开区和168个国家级高新区进行深入追踪研究。
在经济实力维度:更加注重经济总量带动,促进区域经济增长;创新潜力维度:更加关注技术创新驱动,引领高质量发展;融合能力维度:更加注重智能制造和数字化水平,带动产能提升;产业聚力维度:更加突出先进制造业集聚,关注生产要素流动优势;绿色动力维度:更加倡导低碳制造,助力绿色制造体系建设。
五大特征:
特征一:长江流域和黄河流域百强园区数量差距悬殊
位于黄河流域的园区数量为13家,相较2021年减少1家。位于长江流域的百强园区数量达到75家,相较2021年减少3家。
特征二:长江中游城市群百强园区在中西部优势显著
位于中西部长江中游城市群、成渝城市群、中原城市群和关中平原城市群等四大城市群的园区共有18家,各城市群相应数量分别为9家、4家、3家和2家。
特征三:先进制造业优胜集群内百强园区集聚创新特征突出
先进制造业优胜集群内的园区先进制造业集聚度的均值比其他园区的均值高出62.4%,研发投入强度的均值高出27.0%,地区生产总值的均值高出56.9%,规上工业增加值的均值高出89.7%。
特征四:新一线城市已占据百强园区半壁江山
苏州、天津、杭州、合肥等15个新一线城市均有园区入围百强,整体数量达46个。其中苏州、天津、杭州三地园区先进制造业发展势头强烈,相应增量占新一线城市总体增量高达81%。
特征五:高新区与经开区的创新能力、均衡发展各胜一筹
高新区在创新潜力维度显著高于经开区,符合其基本定位,但在融合能力、产业聚力、绿色动力三个维度平均水平均低于经开区,未有效引领园区绿色、高质量发展。
湖北上榜情况,4个:
东湖新技术开发区第10,武汉经济技术开发区第38,襄阳高新技术产业开发区第43,黄石大冶湖高新技术产业开发区第88。
苏州太多了,10个:
苏州工业园区第6,昆山经济技术开发区第16,苏州高新技术产业开发区第31,昆山高新技术产业开发区第39,吴江经济技术开发区第47,常熟经济技术开发区第61,常熟高新技术产业开发区第67,浒墅关经济技术开发区第76,吴中经济技术开发区第94,相城经济技术开发区第100。
这也证明了下表数字不虚。
2021年,规模以上工业营收排在前二十的城市依次为
武汉排在第15位。
要大力发展先进制造业,除了招商引资之外,就是要大力发展工业互联网。
最近,新华社在宣传:从块状经济到“产业大脑”——小县城新昌的工业经济蝶变奋进新征程。
浙江品诺机械有限公司车间里,每台设备上装着传感器,通过5G技术联上“轴承产业大脑”,设备状况、产品产量及质量等数据在LED显示屏上一目了然。经过数字化改造后,该车间产出效率提升8%,自动采集的数据上传汇总还能让管理事半功倍。设备故障率下降10%,产品质量提升6.9%,运营成本降低40%。
全县共有600余家不同规模的轴承企业,从业人员超3万人,轴承年销售额超100亿元。目前新昌已有1307家企业、36819台设备接入“轴承产业大脑”,轴承行业综合成本较改造前下降12%,用工成本下降近50%,利润率也从改造前的4%提升到了8%,行业整体竞争力大大提升。
新昌县仅原材料轴承钢一年的采购量就在50亿元左右。新昌县依托工商、税收、用电、社保等政府数据,以及企业产量、订单、库存、开工率等工业数据的“产业大脑”能力中心,构建“原料集采”应用场景,降低中小企业生产成本。
在手机端下单,原材料就会送上门……品诺机械在“原料集采”平台下单,通过贸易额度评估和审核后,就完成了采购。
今年1-5月,品诺机械通过“原料集采”平台获得货款垫资约1500万元,为企业降低融资成本约3个百分点。
在“原料集采”平台基础上延伸服务,通过浙江省产业链数据中心和浙江省金融综合服务平台对接,为企业提供“产业链金融”服务。
2021年10月,浙江五洲新春集团股份有限公司通过“产业链金融”应用获得金融机构信用贷款1000万元,这也是浙江省首笔基于“轴承产业大脑”数据产生的信用贷款。
为助力企业高质量发展,新昌县面向轴承及轴承零部件领域打造“共享实验室”,提供应用分析、技术设计、样品检测、发明专利交易等公共服务。目前已建成共享实验室82个,向全县中小微企业开放。








